反饋已提交

網絡繁忙

大數據量範本排查思路

1. 概述

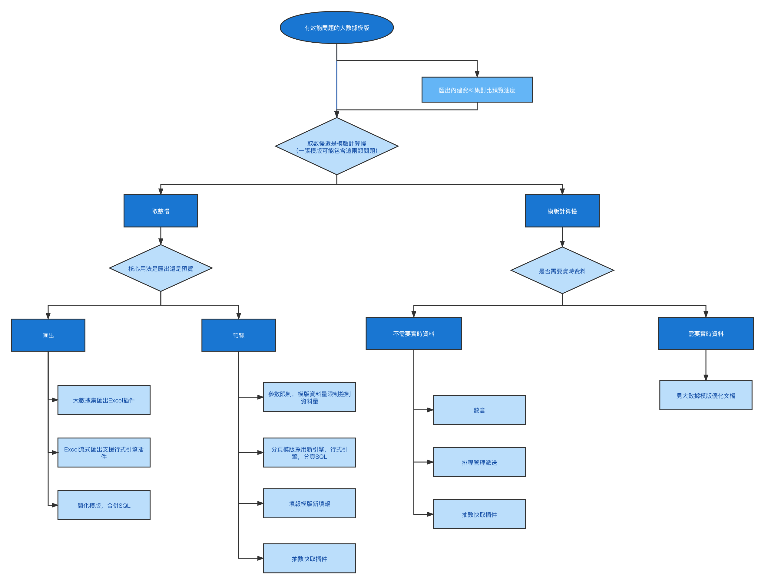
大數據量範本排查思路如下圖所示:

注1:圖片上不同情況對應的解決方案請參見本文 2.2 節表格內容。

注2:圖片上數倉為解決方案之一,為使用者提供一個思路,具體介紹請自行百度;FineReport 官方文檔只介紹產品相關內容。


2. 排查節點

2.1 區分取數慢還是範本載入慢

將大數據範本 匯出內建資料集 再預覽,排除 SQL 取數這部分耗時,驗證範本本身計算和載入的耗時是否長。

注意匯出時使用的參數和預覽保持一致,因為參數常常會有顯示值/實際值,或者某些系統參數的情況,推薦在參數面板做一組獲取元件值的正文元件。

1)如果匯出內建資料集的過程很快,則可以確認是範本設計問題,一般此類內建資料範本預覽也會比較慢,此時往範本計算慢上定位。

注:參數注入導致的效能問題,匯出、預覽都可能比較快,此時同樣關注範本計算慢。

2)如果匯出內建資料集的過程慢,預覽很快的話則確認是取數的問題,往 SQL 上定位。

3)對於匯出內建資料集的過程慢,預覽也慢的情況則要視情況分析,有可能出現範本設計與取數都有問題的情況,也可能只是資料量大,此時最好把兩方面都做排查。

2.2 細分使用場景

若定位到是取數導致的整體效能慢,需要判斷範本是以匯出用法為主,還是預覽用法為主。

若定位到是範本計算慢,則需要思考是否必須要用實時資料。

針對不同的場景可以參考下表:

問題痛點
應用場景解決方案備注
取數慢-匯出資料集直接匯出 Excel大資料集匯出Excel插件
應對需要直接匯出資料集資料的場景,通常對應資料集量會比較大,且一般對應資料集不會在 body 裏被用到,用到了一般也不會明細展示。最極端的情況是範本只載入到參數面板而不需要預覽 body ,直接在參數面板實現資料集的匯出
預覽後匯出 body 內容Excel 流式匯出支援列式引擎插件
-
後臺匯出後臺批量匯出Excel
會將檔案匯出到伺服器,適用於客戶不需要直接預覽場景
排程管理匯出 Excel排程管理
適用每日定時匯出日報資料等,且透過郵件接收匯出的 Excel 的場景,一般是需要預覽範本內容的場景
取數慢-預覽透過參數、配置等限制資料,且客戶接受對應限制的場景

1)通過限定參數非空,需要用戶自己優化 SQL ,SQL 限定取出數量等方法

2)建議通過 範本限制 ,限制模板的單元格個數、sql 執行時長,單數據集行數等

-
分頁預覽,資料源資料量大

新計算引擎插件

單資料集分頁 SQL 實現層式報表

啟用行式引擎執行層式報表

每類方法有特定的適用庫範圍,不支援的庫不支援本方法
優化低實時性報表中,取數效能較差的場景抽數緩存插件使用步驟
計算慢-數據非實時优化低实时性报表中,取数性能较差的场景抽數緩存插件使用步驟
-
每天定時郵件查看資料、及匯出無即時性要求的場景排程管理
排程管理-結果連結 為實時計算
計算慢-資料實時-
大數據量範本優化思路


附件列表


主題: 效能優化
已經是第一篇
已經是最後一篇
  • 有幫助
  • 沒幫助
  • 只是瀏覽
  • 圖片不清晰
  • 用語看不懂
  • 功能說明看不懂
  • 操作說明太簡單
  • 內容有錯誤
中文(繁體)

滑鼠選中內容,快速回饋問題

滑鼠選中存在疑惑的內容,即可快速回饋問題,我們將會跟進處理。

不再提示

10s後關閉

獲取幫助
線上支援
獲取專業技術支援,快速幫助您解決問題
工作日9:00-12:00,13:30-17:30在线
頁面反饋
針對當前網頁的建議、問題反饋
售前咨詢
業務咨詢
電話:0933-790886或 0989-092892
郵箱:taiwan@fanruan.com
頁面反饋
*問題分類
不能為空
問題描述
0/1000
不能為空

反馈已提交

网络繁忙